云南频道 > 新闻 > 正文
2023 08/14 18:21:07
来源:云南网

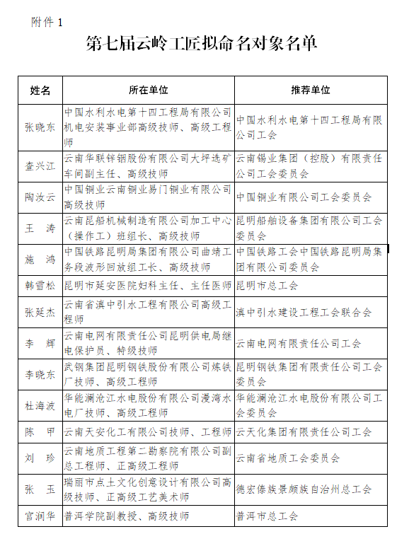
第七届云岭工匠拟命名对象公示

字体:

  根据《云岭工匠年度人物选树管理办法》,现将第七届云岭工匠拟命名对象予以公示,进一步听取意见,接受社会监督。

  公示期为5个工作日(2023年8月14日至8月18日)。

  公示期内,如对拟命名对象有不同意见,请以电话、信函或电子邮件等形式向云南省总工会技术创新和职工素质建设工作办公室反映。反映情况须客观真实,以单位名义反馈情况的材料需加盖单位公章,以个人名义反映情况的材料应提供有效联系方式,不接受非实名反映。

  地址:云南省昆明市篆塘路54号

  邮编:650032

  电话:0871-64113923 传真:0871-64143871

  邮箱:390824268@qq.com

云南省总工会

2023年8月11日

【纠错】 【责任编辑:陈晓阳】